Follow us
简体中文
ENGLISH
葡萄牙语
俄文
阿拉伯语
德文
首页
关于华体会手机网页版登录入口
公司简介
服务范围
企业文化
荣誉证书
合作伙伴
员工风采
人力资源
产品中心
陆用发电机
高压发电机
华体会中国
特型定制发电机
短轴发电机
AVR介绍
技术研发
技术设备
质量保证
产品选型
应用方案
数据中心
通讯系统
矿山/工业
房地产
租赁市场
军工企业
发电站
养殖业
石油石化
其他
服务支持
技术支持
故障诊断
保修
常见问题
资料下载
新闻资讯
公司新闻
行业新闻
视频资讯
华体会中国
新闻资讯
公司新闻
行业新闻
视频资讯
首页
>
新闻资讯
> 公司新闻
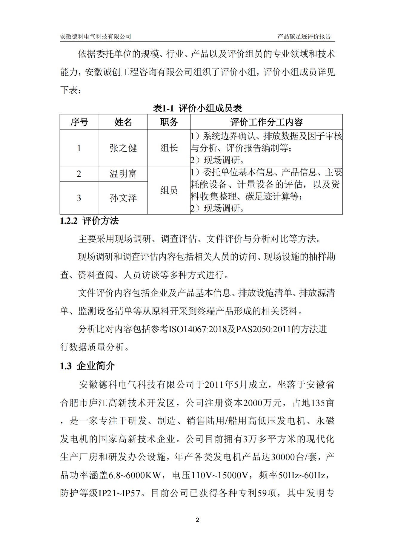
2024年华体会手机网页版登录入口电气产品碳足迹评价报告
发布时间: 2025-05-05 点击: 448
下一篇:
2024年华体会手机网页版登录入口电气公司ESG社会责任报告
上一篇:
2024年华体会手机网页版登录入口电气温室气体排放核查报告
首页
关于华体会手机网页版登录入口
公司简介
服务范围
企业文化
荣誉证书
合作伙伴
员工风采
人力资源
产品中心
陆用发电机
高压发电机
华体会中国
特型定制发电机
短轴发电机
AVR介绍
技术研发
技术设备
质量保证
产品选型
应用方案
数据中心
通讯系统
矿山/工业
房地产
租赁市场
军工企业
发电站
养殖业
石油石化
其他
服务支持
技术支持
故障诊断
保修
常见问题
资料下载
新闻资讯
公司新闻
行业新闻
视频资讯
华体会中国
语言选择:
简体中文
ENGLISH
葡萄牙语
俄文
阿拉伯语
德文
关于华体会手机网页版登录入口
公司简介
服务范围
企业文化
荣誉证书
合作伙伴
员工风采
人力资源
产品中心
陆用发电机
高压发电机
华体会中国
特型定制发电机
短轴发电机
AVR介绍
技术研发
技术设备
质量保证
产品选型
应用方案
数据中心
通讯系统
矿山/工业
房地产
租赁市场
军工企业
发电站
养殖业
石油石化
其他
服务支持
技术支持
故障诊断
保修
常见问题
资料下载
新闻中心
公司新闻
行业新闻
视频资讯
400-880-5328
安徽合肥市庐江高新技术产业开发区苏河路9号 邮编:231500
COPYRIGHT © 2020 华体会手机网页版登录入口
皖ICP备12012671号-1
发送
邮件
info@evotecpower.com
邮箱地址
服务
热线
400-880-5328
服务热线
关注
微信
华体会手机网页版登录入口微信公众号
顶部
星空app登录入口
|
半岛线上官网(集团)官方网站
|
华体会注册
|
华体会官方(中国)总部
|
xk星空·(体育中国)官方网站
|
开云电子登录_开云(中国)
|
乐竞官网
|
米兰体育平台(中国)ios/安卓版/手机app下载
|
万搏网
|